Технология Грубого спектрального мультиплексирования – CWDM (Coarse Wavelength Division Multiplexing) –позволяет одновременно передавать несколько информационных каналов по одному оптическому волокну на разных несущих длинах волн.
Грубые WDM— системы с частотным разносом каналов более 2500ГГц, позволяющие мультиплексировать не более 18 каналов. Используемые в настоящее время CWDM работают в полосе от 1271нм до 1611нм, промежуток между каналами 20нм (2500 ГГц). Частотный план для систем CWDM определяется стандартом ITU G.694.2. Область применения технологии — городские и корпоративные сети с расстоянием между узлами до 120 км. Достоинством этого вида WDM систем является низкая (по сравнению с остальными типами) стоимость оборудования вследствие менее жестких требований к точности изготовления элементов.
Наиболее распространенная схема применения данной технологии соединение Точка-Точка. При таком режиме работы информация передается по прямым каналам между двумя узлами без промежуточных точек ответвления.
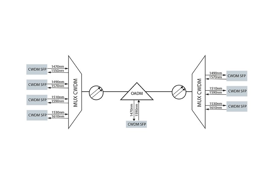
Соединение с ответвлениями (linear-add-drop). Такая топология позволяет организовать передачу информации от одного узла к другому с промежуточными узлами на этом пути, где возможен ввод и отвод отдельных каналов. В конечных узлах устанавливаются стандартные мультиплексоры и демультиплексоры. На промежуточных узлах мультиплексторы ввода-вывода. OADM-модуль (Optical Add Drop Multiplexor), другое сокращенное наименование "AddDrop-модуль" - представляет из себя пассивное оптическое устройство, устанавливаемое в разрыв оптической линии и обеспечивающее отбор из общего потока 2 длин волн, и пропускает остальные длины волн далее в канал.

При расчетах нужно помнить о том, что каждый мультиплексор OADM вносит затухание, в результате чего общий бюджет мощности снижается.
Другой тип OADM модуля позволяет выделить 2 несущие и ввести обратно данные на этих же несущих :

Наша команда готова помочь вам найти идеальное оборудование для ваших потребностей. Запишитесь на консультацию и получите персональные рекомендации от наших экспертов.